Molecular Dynamics  v0.4
Project for the Practical hosted by the Scientific Computing Chair
Classes | Namespaces | Macros | Typedefs | Variables
vtk-unstructured.h File Reference

Generated from vtk-unstructured.xsd. More...

#include "xsd/cxx/config.hxx"
#include "xsd/cxx/pre.hxx"
#include "xsd/cxx/xml/char-utf8.hxx"
#include "xsd/cxx/tree/exceptions.hxx"
#include "xsd/cxx/tree/elements.hxx"
#include "xsd/cxx/tree/types.hxx"
#include "xsd/cxx/xml/error-handler.hxx"
#include "xsd/cxx/xml/dom/auto-ptr.hxx"
#include "xsd/cxx/tree/parsing.hxx"
#include "xsd/cxx/tree/parsing/byte.hxx"
#include "xsd/cxx/tree/parsing/unsigned-byte.hxx"
#include "xsd/cxx/tree/parsing/short.hxx"
#include "xsd/cxx/tree/parsing/unsigned-short.hxx"
#include "xsd/cxx/tree/parsing/int.hxx"
#include "xsd/cxx/tree/parsing/unsigned-int.hxx"
#include "xsd/cxx/tree/parsing/long.hxx"
#include "xsd/cxx/tree/parsing/unsigned-long.hxx"
#include "xsd/cxx/tree/parsing/boolean.hxx"
#include "xsd/cxx/tree/parsing/float.hxx"
#include "xsd/cxx/tree/parsing/double.hxx"
#include "xsd/cxx/tree/parsing/decimal.hxx"
#include "xsd/cxx/xml/dom/serialization-header.hxx"
#include "xsd/cxx/tree/serialization.hxx"
#include "xsd/cxx/tree/serialization/byte.hxx"
#include "xsd/cxx/tree/serialization/unsigned-byte.hxx"
#include "xsd/cxx/tree/serialization/short.hxx"
#include "xsd/cxx/tree/serialization/unsigned-short.hxx"
#include "xsd/cxx/tree/serialization/int.hxx"
#include "xsd/cxx/tree/serialization/unsigned-int.hxx"
#include "xsd/cxx/tree/serialization/long.hxx"
#include "xsd/cxx/tree/serialization/unsigned-long.hxx"
#include "xsd/cxx/tree/serialization/boolean.hxx"
#include "xsd/cxx/tree/serialization/float.hxx"
#include "xsd/cxx/tree/serialization/double.hxx"
#include "xsd/cxx/tree/serialization/decimal.hxx"
#include <memory>
#include <limits>
#include <algorithm>
#include <utility>
#include "xsd/cxx/tree/containers.hxx"
#include "xsd/cxx/tree/list.hxx"
#include "xsd/cxx/xml/dom/parsing-header.hxx"
#include <iosfwd>
#include <xercesc/sax/InputSource.hpp>
#include <xercesc/dom/DOMDocument.hpp>
#include <xercesc/dom/DOMErrorHandler.hpp>
#include <xercesc/framework/XMLFormatter.hpp>
#include "xsd/cxx/post.hxx"
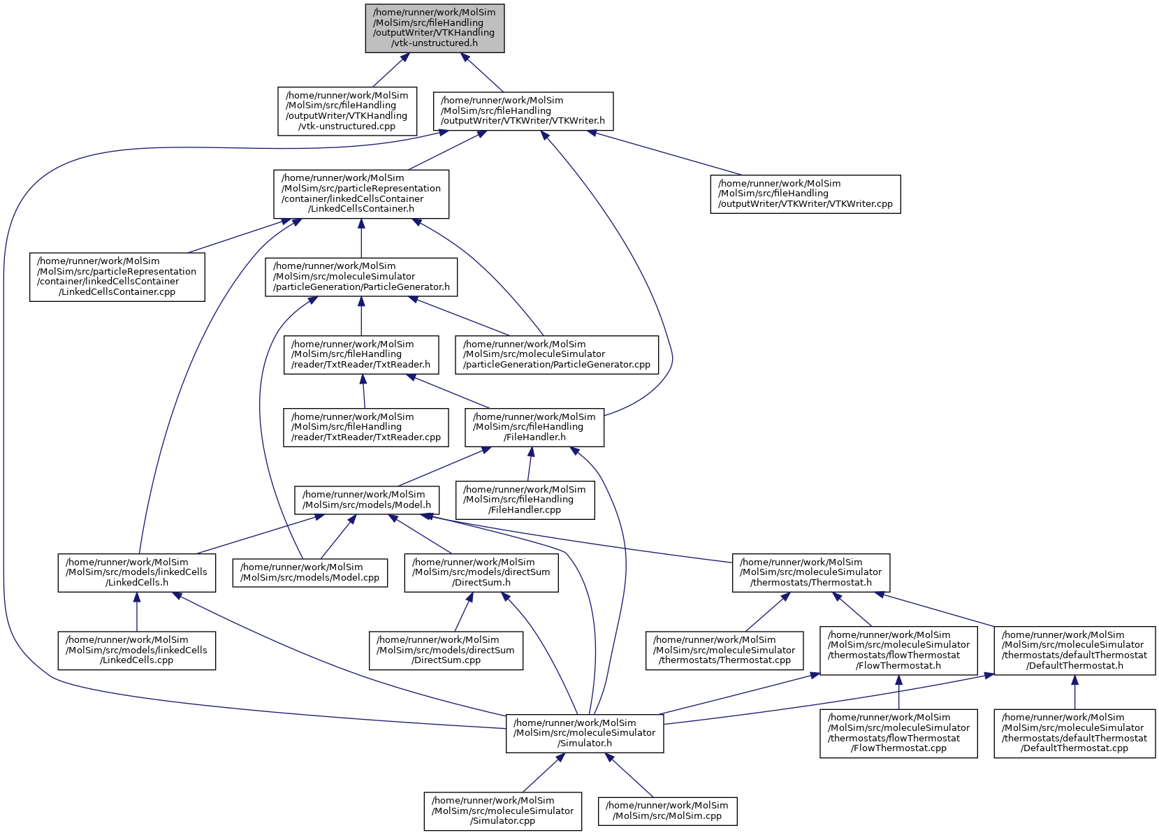
Include dependency graph for vtk-unstructured.h:
This graph shows which files directly or indirectly include this file:

Go to the source code of this file.

Classes

class  DataArrayList_t
 List class corresponding to the DataArrayList_t schema type. More...
 
class  DataArray_t
 Class corresponding to the DataArray_t schema type. More...
 
class  PieceUnstructuredGrid_t
 Class corresponding to the PieceUnstructuredGrid_t schema type. More...
 
class  UnstructuredGrid_t
 Class corresponding to the UnstructuredGrid_t schema type. More...
 
class  PolyData_t
 Class corresponding to the PolyData_t schema type. More...
 
class  VTKFile_t
 Class corresponding to the VTKFile_t schema type. More...
 
class  type
 Enumeration class corresponding to the type schema type. More...
 
class  PointData
 Class corresponding to the PointData schema type. More...
 
class  CellData
 Class corresponding to the CellData schema type. More...
 
class  Points
 Class corresponding to the Points schema type. More...
 
class  Cells
 Class corresponding to the Cells schema type. More...
 

Namespaces

 xml_schema
 C++ namespace for the http://www.w3.org/2001/XMLSchema schema namespace.
 
 xml_schema::dom
 DOM interaction.
 

Macros

#define XSD_CXX11
 
#define XSD_USE_CHAR
 
#define XSD_CXX_TREE_USE_CHAR
 
#define XSD_CXX_TREE_TREE_NODE_KEY__XML_SCHEMA
 

Typedefs

typedef ::xsd::cxx::tree::type xml_schema::type
 C++ type corresponding to the anyType XML Schema built-in type. More...
 
typedef ::xsd::cxx::tree::simple_type< char, typexml_schema::simple_type
 C++ type corresponding to the anySimpleType XML Schema built-in type. More...
 
typedef ::xsd::cxx::tree::type xml_schema::container
 Alias for the anyType type. More...
 
typedef signed char xml_schema::byte
 C++ type corresponding to the byte XML Schema built-in type. More...
 
typedef unsigned char xml_schema::unsigned_byte
 C++ type corresponding to the unsignedByte XML Schema built-in type. More...
 
typedef short xml_schema::short_
 C++ type corresponding to the short XML Schema built-in type. More...
 
typedef unsigned short xml_schema::unsigned_short
 C++ type corresponding to the unsignedShort XML Schema built-in type. More...
 
typedef int xml_schema::int_
 C++ type corresponding to the int XML Schema built-in type. More...
 
typedef unsigned int xml_schema::unsigned_int
 C++ type corresponding to the unsignedInt XML Schema built-in type. More...
 
typedef long long xml_schema::long_
 C++ type corresponding to the long XML Schema built-in type. More...
 
typedef unsigned long long xml_schema::unsigned_long
 C++ type corresponding to the unsignedLong XML Schema built-in type. More...
 
typedef long long xml_schema::integer
 C++ type corresponding to the integer XML Schema built-in type. More...
 
typedef long long xml_schema::non_positive_integer
 C++ type corresponding to the nonPositiveInteger XML Schema built-in type. More...
 
typedef unsigned long long xml_schema::non_negative_integer
 C++ type corresponding to the nonNegativeInteger XML Schema built-in type. More...
 
typedef unsigned long long xml_schema::positive_integer
 C++ type corresponding to the positiveInteger XML Schema built-in type. More...
 
typedef long long xml_schema::negative_integer
 C++ type corresponding to the negativeInteger XML Schema built-in type. More...
 
typedef bool xml_schema::boolean
 C++ type corresponding to the boolean XML Schema built-in type. More...
 
typedef float xml_schema::float_
 C++ type corresponding to the float XML Schema built-in type. More...
 
typedef double xml_schema::double_
 C++ type corresponding to the double XML Schema built-in type. More...
 
typedef double xml_schema::decimal
 C++ type corresponding to the decimal XML Schema built-in type. More...
 
typedef ::xsd::cxx::tree::string< char, simple_type > xml_schema::string
 C++ type corresponding to the string XML Schema built-in type. More...
 
typedef ::xsd::cxx::tree::normalized_string< char, string > xml_schema::normalized_string
 C++ type corresponding to the normalizedString XML Schema built-in type. More...
 
typedef ::xsd::cxx::tree::token< char, normalized_string > xml_schema::token
 C++ type corresponding to the token XML Schema built-in type. More...
 
typedef ::xsd::cxx::tree::name< char, token > xml_schema::name
 C++ type corresponding to the Name XML Schema built-in type. More...
 
typedef ::xsd::cxx::tree::nmtoken< char, token > xml_schema::nmtoken
 C++ type corresponding to the NMTOKEN XML Schema built-in type. More...
 
typedef ::xsd::cxx::tree::nmtokens< char, simple_type, nmtoken > xml_schema::nmtokens
 C++ type corresponding to the NMTOKENS XML Schema built-in type. More...
 
typedef ::xsd::cxx::tree::ncname< char, name > xml_schema::ncname
 C++ type corresponding to the NCName XML Schema built-in type. More...
 
typedef ::xsd::cxx::tree::language< char, token > xml_schema::language
 C++ type corresponding to the language XML Schema built-in type. More...
 
typedef ::xsd::cxx::tree::id< char, ncname > xml_schema::id
 C++ type corresponding to the ID XML Schema built-in type. More...
 
typedef ::xsd::cxx::tree::idref< char, ncname, typexml_schema::idref
 C++ type corresponding to the IDREF XML Schema built-in type. More...
 
typedef ::xsd::cxx::tree::idrefs< char, simple_type, idref > xml_schema::idrefs
 C++ type corresponding to the IDREFS XML Schema built-in type. More...
 
typedef ::xsd::cxx::tree::uri< char, simple_type > xml_schema::uri
 C++ type corresponding to the anyURI XML Schema built-in type. More...
 
typedef ::xsd::cxx::tree::qname< char, simple_type, uri, ncname > xml_schema::qname
 C++ type corresponding to the QName XML Schema built-in type. More...
 
typedef ::xsd::cxx::tree::buffer< char > xml_schema::buffer
 Binary buffer type. More...
 
typedef ::xsd::cxx::tree::base64_binary< char, simple_type > xml_schema::base64_binary
 C++ type corresponding to the base64Binary XML Schema built-in type. More...
 
typedef ::xsd::cxx::tree::hex_binary< char, simple_type > xml_schema::hex_binary
 C++ type corresponding to the hexBinary XML Schema built-in type. More...
 
typedef ::xsd::cxx::tree::time_zone xml_schema::time_zone
 Time zone type. More...
 
typedef ::xsd::cxx::tree::date< char, simple_type > xml_schema::date
 C++ type corresponding to the date XML Schema built-in type. More...
 
typedef ::xsd::cxx::tree::date_time< char, simple_type > xml_schema::date_time
 C++ type corresponding to the dateTime XML Schema built-in type. More...
 
typedef ::xsd::cxx::tree::duration< char, simple_type > xml_schema::duration
 C++ type corresponding to the duration XML Schema built-in type. More...
 
typedef ::xsd::cxx::tree::gday< char, simple_type > xml_schema::gday
 C++ type corresponding to the gDay XML Schema built-in type. More...
 
typedef ::xsd::cxx::tree::gmonth< char, simple_type > xml_schema::gmonth
 C++ type corresponding to the gMonth XML Schema built-in type. More...
 
typedef ::xsd::cxx::tree::gmonth_day< char, simple_type > xml_schema::gmonth_day
 C++ type corresponding to the gMonthDay XML Schema built-in type. More...
 
typedef ::xsd::cxx::tree::gyear< char, simple_type > xml_schema::gyear
 C++ type corresponding to the gYear XML Schema built-in type. More...
 
typedef ::xsd::cxx::tree::gyear_month< char, simple_type > xml_schema::gyear_month
 C++ type corresponding to the gYearMonth XML Schema built-in type. More...
 
typedef ::xsd::cxx::tree::time< char, simple_type > xml_schema::time
 C++ type corresponding to the time XML Schema built-in type. More...
 
typedef ::xsd::cxx::tree::entity< char, ncname > xml_schema::entity
 C++ type corresponding to the ENTITY XML Schema built-in type. More...
 
typedef ::xsd::cxx::tree::entities< char, simple_type, entity > xml_schema::entities
 C++ type corresponding to the ENTITIES XML Schema built-in type. More...
 
typedef ::xsd::cxx::tree::content_order xml_schema::content_order
 Content order sequence entry. More...
 
typedef ::xsd::cxx::xml::dom::namespace_info< char > xml_schema::namespace_info
 Namespace serialization information. More...
 
typedef ::xsd::cxx::xml::dom::namespace_infomap< char > xml_schema::namespace_infomap
 Namespace serialization information map. More...
 
typedef ::xsd::cxx::tree::list_stream< char > xml_schema::list_stream
 List serialization stream. More...
 
typedef ::xsd::cxx::tree::as_double< double_ > xml_schema::as_double
 Serialization wrapper for the double type. More...
 
typedef ::xsd::cxx::tree::as_decimal< decimal > xml_schema::as_decimal
 Serialization wrapper for the decimal type. More...
 
typedef ::xsd::cxx::tree::facet xml_schema::facet
 Simple type facet. More...
 
typedef ::xsd::cxx::tree::flags xml_schema::flags
 Parsing and serialization flags. More...
 
typedef ::xsd::cxx::tree::properties< char > xml_schema::properties
 Parsing properties. More...
 
typedef ::xsd::cxx::tree::severity xml_schema::severity
 Error severity. More...
 
typedef ::xsd::cxx::tree::error< char > xml_schema::error
 Error condition. More...
 
typedef ::xsd::cxx::tree::diagnostics< char > xml_schema::diagnostics
 List of error conditions. More...
 
typedef ::xsd::cxx::tree::exception< char > xml_schema::exception
 Root of the C++/Tree exception hierarchy. More...
 
typedef ::xsd::cxx::tree::bounds< char > xml_schema::bounds
 Exception indicating that the size argument exceeds the capacity argument. More...
 
typedef ::xsd::cxx::tree::duplicate_id< char > xml_schema::duplicate_id
 Exception indicating that a duplicate ID value was encountered in the object model. More...
 
typedef ::xsd::cxx::tree::parsing< char > xml_schema::parsing
 Exception indicating a parsing failure. More...
 
typedef ::xsd::cxx::tree::expected_element< char > xml_schema::expected_element
 Exception indicating that an expected element was not encountered. More...
 
typedef ::xsd::cxx::tree::unexpected_element< char > xml_schema::unexpected_element
 Exception indicating that an unexpected element was encountered. More...
 
typedef ::xsd::cxx::tree::expected_attribute< char > xml_schema::expected_attribute
 Exception indicating that an expected attribute was not encountered. More...
 
typedef ::xsd::cxx::tree::unexpected_enumerator< char > xml_schema::unexpected_enumerator
 Exception indicating that an unexpected enumerator was encountered. More...
 
typedef ::xsd::cxx::tree::expected_text_content< char > xml_schema::expected_text_content
 Exception indicating that the text content was expected for an element. More...
 
typedef ::xsd::cxx::tree::no_prefix_mapping< char > xml_schema::no_prefix_mapping
 Exception indicating that a prefix-namespace mapping was not provided. More...
 
typedef ::xsd::cxx::tree::serialization< char > xml_schema::serialization
 Exception indicating a serialization failure. More...
 
typedef ::xsd::cxx::xml::error_handler< char > xml_schema::error_handler
 Error handler callback interface. More...
 

Functions

Parsing functions for the VTKFile document root.

The hello element is a root of the Hello XML vocabulary. Every conforming document should start with this element.

::std::unique_ptr< ::VTKFile_tVTKFile (const ::std::string &uri, ::xml_schema::flags f=0, const ::xml_schema::properties &p=::xml_schema::properties())
 Parse a URI or a local file. More...
 
::std::unique_ptr< ::VTKFile_tVTKFile (const ::std::string &uri, ::xml_schema::error_handler &eh, ::xml_schema::flags f=0, const ::xml_schema::properties &p=::xml_schema::properties())
 Parse a URI or a local file with an error handler. More...
 
::std::unique_ptr< ::VTKFile_tVTKFile (const ::std::string &uri, ::xercesc::DOMErrorHandler &eh, ::xml_schema::flags f=0, const ::xml_schema::properties &p=::xml_schema::properties())
 Parse a URI or a local file with a Xerces-C++ DOM error handler. More...
 
::std::unique_ptr< ::VTKFile_tVTKFile (::std::istream &is, ::xml_schema::flags f=0, const ::xml_schema::properties &p=::xml_schema::properties())
 Parse a standard input stream. More...
 
::std::unique_ptr< ::VTKFile_tVTKFile (::std::istream &is, ::xml_schema::error_handler &eh, ::xml_schema::flags f=0, const ::xml_schema::properties &p=::xml_schema::properties())
 Parse a standard input stream with an error handler. More...
 
::std::unique_ptr< ::VTKFile_tVTKFile (::std::istream &is, ::xercesc::DOMErrorHandler &eh, ::xml_schema::flags f=0, const ::xml_schema::properties &p=::xml_schema::properties())
 Parse a standard input stream with a Xerces-C++ DOM error handler. More...
 
::std::unique_ptr< ::VTKFile_tVTKFile (::std::istream &is, const ::std::string &id, ::xml_schema::flags f=0, const ::xml_schema::properties &p=::xml_schema::properties())
 Parse a standard input stream with a resource id. More...
 
::std::unique_ptr< ::VTKFile_tVTKFile (::std::istream &is, const ::std::string &id, ::xml_schema::error_handler &eh, ::xml_schema::flags f=0, const ::xml_schema::properties &p=::xml_schema::properties())
 Parse a standard input stream with a resource id and an error handler. More...
 
::std::unique_ptr< ::VTKFile_tVTKFile (::std::istream &is, const ::std::string &id, ::xercesc::DOMErrorHandler &eh, ::xml_schema::flags f=0, const ::xml_schema::properties &p=::xml_schema::properties())
 Parse a standard input stream with a resource id and a Xerces-C++ DOM error handler. More...
 
::std::unique_ptr< ::VTKFile_tVTKFile (::xercesc::InputSource &is, ::xml_schema::flags f=0, const ::xml_schema::properties &p=::xml_schema::properties())
 Parse a Xerces-C++ input source. More...
 
::std::unique_ptr< ::VTKFile_tVTKFile (::xercesc::InputSource &is, ::xml_schema::error_handler &eh, ::xml_schema::flags f=0, const ::xml_schema::properties &p=::xml_schema::properties())
 Parse a Xerces-C++ input source with an error handler. More...
 
::std::unique_ptr< ::VTKFile_tVTKFile (::xercesc::InputSource &is, ::xercesc::DOMErrorHandler &eh, ::xml_schema::flags f=0, const ::xml_schema::properties &p=::xml_schema::properties())
 Parse a Xerces-C++ input source with a Xerces-C++ DOM error handler. More...
 
::std::unique_ptr< ::VTKFile_tVTKFile (const ::xercesc::DOMDocument &d, ::xml_schema::flags f=0, const ::xml_schema::properties &p=::xml_schema::properties())
 Parse a Xerces-C++ DOM document. More...
 
::std::unique_ptr< ::VTKFile_tVTKFile (::xml_schema::dom::unique_ptr< ::xercesc::DOMDocument > d, ::xml_schema::flags f=0, const ::xml_schema::properties &p=::xml_schema::properties())
 Parse a Xerces-C++ DOM document. More...
 
void operator<< (::xercesc::DOMElement &, const DataArrayList_t &)
 
void operator<< (::xercesc::DOMAttr &, const DataArrayList_t &)
 
void operator<< (::xml_schema::list_stream &, const DataArrayList_t &)
 
void operator<< (::xercesc::DOMElement &, const DataArray_t &)
 
void operator<< (::xercesc::DOMElement &, const PieceUnstructuredGrid_t &)
 
void operator<< (::xercesc::DOMElement &, const UnstructuredGrid_t &)
 
void operator<< (::xercesc::DOMElement &, const PolyData_t &)
 
void operator<< (::xercesc::DOMElement &, const VTKFile_t &)
 
Serialization functions for the VTKFile document root.

The hello element is a root of the Hello XML vocabulary. Every conforming document should start with this element.

void VTKFile (::std::ostream &os, const ::VTKFile_t &x, const ::xml_schema::namespace_infomap &m=::xml_schema::namespace_infomap(), const ::std::string &e="UTF-8", ::xml_schema::flags f=0)
 Serialize to a standard output stream. More...
 
void VTKFile (::std::ostream &os, const ::VTKFile_t &x, ::xml_schema::error_handler &eh, const ::xml_schema::namespace_infomap &m=::xml_schema::namespace_infomap(), const ::std::string &e="UTF-8", ::xml_schema::flags f=0)
 Serialize to a standard output stream with an error handler. More...
 
void VTKFile (::std::ostream &os, const ::VTKFile_t &x, ::xercesc::DOMErrorHandler &eh, const ::xml_schema::namespace_infomap &m=::xml_schema::namespace_infomap(), const ::std::string &e="UTF-8", ::xml_schema::flags f=0)
 Serialize to a standard output stream with a Xerces-C++ DOM error handler. More...
 
void VTKFile (::xercesc::XMLFormatTarget &ft, const ::VTKFile_t &x, const ::xml_schema::namespace_infomap &m=::xml_schema::namespace_infomap(), const ::std::string &e="UTF-8", ::xml_schema::flags f=0)
 Serialize to a Xerces-C++ XML format target. More...
 
void VTKFile (::xercesc::XMLFormatTarget &ft, const ::VTKFile_t &x, ::xml_schema::error_handler &eh, const ::xml_schema::namespace_infomap &m=::xml_schema::namespace_infomap(), const ::std::string &e="UTF-8", ::xml_schema::flags f=0)
 Serialize to a Xerces-C++ XML format target with an error handler. More...
 
void VTKFile (::xercesc::XMLFormatTarget &ft, const ::VTKFile_t &x, ::xercesc::DOMErrorHandler &eh, const ::xml_schema::namespace_infomap &m=::xml_schema::namespace_infomap(), const ::std::string &e="UTF-8", ::xml_schema::flags f=0)
 Serialize to a Xerces-C++ XML format target with a Xerces-C++ DOM error handler. More...
 
void VTKFile (::xercesc::DOMDocument &d, const ::VTKFile_t &x, ::xml_schema::flags f=0)
 Serialize to an existing Xerces-C++ DOM document. More...
 
::xml_schema::dom::unique_ptr< ::xercesc::DOMDocument > VTKFile (const ::VTKFile_t &x, const ::xml_schema::namespace_infomap &m=::xml_schema::namespace_infomap(), ::xml_schema::flags f=0)
 Serialize to a new Xerces-C++ DOM document. More...
 
void operator<< (::xercesc::DOMElement &, const type &)
 
void operator<< (::xercesc::DOMAttr &, const type &)
 
void operator<< (::xml_schema::list_stream &, const type &)
 
void operator<< (::xercesc::DOMElement &, const PointData &)
 
void operator<< (::xercesc::DOMElement &, const CellData &)
 
void operator<< (::xercesc::DOMElement &, const Points &)
 
void operator<< (::xercesc::DOMElement &, const Cells &)
 

Variables

const XMLCh *const xml_schema::dom::tree_node_key = ::xsd::cxx::tree::user_data_keys::node
 DOM user data key for back pointers to tree nodes. More...
 

Detailed Description

Generated from vtk-unstructured.xsd.

Macro Definition Documentation

◆ XSD_CXX11

#define XSD_CXX11

◆ XSD_CXX_TREE_TREE_NODE_KEY__XML_SCHEMA

#define XSD_CXX_TREE_TREE_NODE_KEY__XML_SCHEMA

◆ XSD_CXX_TREE_USE_CHAR

#define XSD_CXX_TREE_USE_CHAR

◆ XSD_USE_CHAR

#define XSD_USE_CHAR

Function Documentation

◆ operator<<() [1/15]

void operator<< ( ::xercesc::DOMAttr &  a,
const DataArrayList_t i 
)

◆ operator<<() [2/15]

void operator<< ( ::xercesc::DOMAttr &  a,
const type i 
)

◆ operator<<() [3/15]

void operator<< ( ::xercesc::DOMElement &  e,
const CellData i 
)
Here is the call graph for this function:

◆ operator<<() [4/15]

void operator<< ( ::xercesc::DOMElement &  e,
const Cells i 
)
Here is the call graph for this function:

◆ operator<<() [5/15]

void operator<< ( ::xercesc::DOMElement &  e,
const DataArray_t i 
)
Here is the call graph for this function:

◆ operator<<() [6/15]

void operator<< ( ::xercesc::DOMElement &  e,
const DataArrayList_t i 
)

◆ operator<<() [7/15]

void operator<< ( ::xercesc::DOMElement &  e,
const PieceUnstructuredGrid_t i 
)
Here is the call graph for this function:

◆ operator<<() [8/15]

void operator<< ( ::xercesc::DOMElement &  e,
const PointData i 
)
Here is the call graph for this function:

◆ operator<<() [9/15]

void operator<< ( ::xercesc::DOMElement &  e,
const Points i 
)
Here is the call graph for this function:

◆ operator<<() [10/15]

void operator<< ( ::xercesc::DOMElement &  e,
const PolyData_t i 
)
Here is the call graph for this function:

◆ operator<<() [11/15]

void operator<< ( ::xercesc::DOMElement &  e,
const type i 
)

◆ operator<<() [12/15]

void operator<< ( ::xercesc::DOMElement &  e,
const UnstructuredGrid_t i 
)
Here is the call graph for this function:

◆ operator<<() [13/15]

void operator<< ( ::xercesc::DOMElement &  e,
const VTKFile_t i 
)
Here is the call graph for this function:

◆ operator<<() [14/15]

void operator<< ( ::xml_schema::list_stream l,
const DataArrayList_t i 
)

◆ operator<<() [15/15]

void operator<< ( ::xml_schema::list_stream l,
const type i 
)

◆ VTKFile() [1/22]

::std::unique_ptr< ::VTKFile_t > VTKFile ( ::std::istream &  is,
::xercesc::DOMErrorHandler &  eh,
::xml_schema::flags  f = 0,
const ::xml_schema::properties p = ::xml_schema::properties() 
)

Parse a standard input stream with a Xerces-C++ DOM error handler.

Parameters
isA standrad input stream.
ehA Xerces-C++ DOM error handler.
fParsing flags.
pParsing properties.
Returns
A pointer to the root of the object model.

This function reports parsing errors by calling the error handler.

Here is the call graph for this function:

◆ VTKFile() [2/22]

::std::unique_ptr< ::VTKFile_t > VTKFile ( ::std::istream &  is,
::xml_schema::error_handler eh,
::xml_schema::flags  f = 0,
const ::xml_schema::properties p = ::xml_schema::properties() 
)

Parse a standard input stream with an error handler.

Parameters
isA standrad input stream.
ehAn error handler.
fParsing flags.
pParsing properties.
Returns
A pointer to the root of the object model.

This function reports parsing errors by calling the error handler.

Here is the call graph for this function:

◆ VTKFile() [3/22]

::std::unique_ptr< ::VTKFile_t > VTKFile ( ::std::istream &  is,
::xml_schema::flags  f = 0,
const ::xml_schema::properties p = ::xml_schema::properties() 
)

Parse a standard input stream.

Parameters
isA standrad input stream.
fParsing flags.
pParsing properties.
Returns
A pointer to the root of the object model.

This function uses exceptions to report parsing errors.

Here is the call graph for this function:

◆ VTKFile() [4/22]

::std::unique_ptr< ::VTKFile_t > VTKFile ( ::std::istream &  is,
const ::std::string &  id,
::xercesc::DOMErrorHandler &  eh,
::xml_schema::flags  f = 0,
const ::xml_schema::properties p = ::xml_schema::properties() 
)

Parse a standard input stream with a resource id and a Xerces-C++ DOM error handler.

Parameters
isA standrad input stream.
idA resource id.
ehA Xerces-C++ DOM error handler.
fParsing flags.
pParsing properties.
Returns
A pointer to the root of the object model.

The resource id is used to identify the document being parsed in diagnostics as well as to resolve relative paths.

This function reports parsing errors by calling the error handler.

Here is the call graph for this function:

◆ VTKFile() [5/22]

::std::unique_ptr< ::VTKFile_t > VTKFile ( ::std::istream &  is,
const ::std::string &  id,
::xml_schema::error_handler eh,
::xml_schema::flags  f = 0,
const ::xml_schema::properties p = ::xml_schema::properties() 
)

Parse a standard input stream with a resource id and an error handler.

Parameters
isA standrad input stream.
idA resource id.
ehAn error handler.
fParsing flags.
pParsing properties.
Returns
A pointer to the root of the object model.

The resource id is used to identify the document being parsed in diagnostics as well as to resolve relative paths.

This function reports parsing errors by calling the error handler.

Here is the call graph for this function:

◆ VTKFile() [6/22]

::std::unique_ptr< ::VTKFile_t > VTKFile ( ::std::istream &  is,
const ::std::string &  id,
::xml_schema::flags  f = 0,
const ::xml_schema::properties p = ::xml_schema::properties() 
)

Parse a standard input stream with a resource id.

Parameters
isA standrad input stream.
idA resource id.
fParsing flags.
pParsing properties.
Returns
A pointer to the root of the object model.

The resource id is used to identify the document being parsed in diagnostics as well as to resolve relative paths.

This function uses exceptions to report parsing errors.

Here is the call graph for this function:

◆ VTKFile() [7/22]

void VTKFile ( ::std::ostream &  os,
const ::VTKFile_t x,
::xercesc::DOMErrorHandler &  eh,
const ::xml_schema::namespace_infomap m = ::xml_schema::namespace_infomap(),
const ::std::string &  e = "UTF-8",
::xml_schema::flags  f = 0 
)

Serialize to a standard output stream with a Xerces-C++ DOM error handler.

Parameters
osA standrad output stream.
xAn object model to serialize.
ehA Xerces-C++ DOM error handler.
mA namespace information map.
eA character encoding to produce XML in.
fSerialization flags.

This function reports serialization errors by calling the error handler.

Here is the call graph for this function:

◆ VTKFile() [8/22]

void VTKFile ( ::std::ostream &  os,
const ::VTKFile_t x,
::xml_schema::error_handler eh,
const ::xml_schema::namespace_infomap m = ::xml_schema::namespace_infomap(),
const ::std::string &  e = "UTF-8",
::xml_schema::flags  f = 0 
)

Serialize to a standard output stream with an error handler.

Parameters
osA standrad output stream.
xAn object model to serialize.
ehAn error handler.
mA namespace information map.
eA character encoding to produce XML in.
fSerialization flags.

This function reports serialization errors by calling the error handler.

Here is the call graph for this function:

◆ VTKFile() [9/22]

void VTKFile ( ::std::ostream &  os,
const ::VTKFile_t x,
const ::xml_schema::namespace_infomap m = ::xml_schema::namespace_infomap(),
const ::std::string &  e = "UTF-8",
::xml_schema::flags  f = 0 
)

Serialize to a standard output stream.

Parameters
osA standrad output stream.
xAn object model to serialize.
mA namespace information map.
eA character encoding to produce XML in.
fSerialization flags.

This function uses exceptions to report serialization errors.

Here is the call graph for this function:

◆ VTKFile() [10/22]

void VTKFile ( ::xercesc::DOMDocument &  d,
const ::VTKFile_t x,
::xml_schema::flags  f = 0 
)

Serialize to an existing Xerces-C++ DOM document.

Parameters
dA Xerces-C++ DOM document.
xAn object model to serialize.
fSerialization flags.

Note that it is your responsibility to create the DOM document with the correct root element as well as set the necessary namespace mapping attributes.

◆ VTKFile() [11/22]

::std::unique_ptr< ::VTKFile_t > VTKFile ( ::xercesc::InputSource &  is,
::xercesc::DOMErrorHandler &  eh,
::xml_schema::flags  f = 0,
const ::xml_schema::properties p = ::xml_schema::properties() 
)

Parse a Xerces-C++ input source with a Xerces-C++ DOM error handler.

Parameters
isA Xerces-C++ input source.
ehA Xerces-C++ DOM error handler.
fParsing flags.
pParsing properties.
Returns
A pointer to the root of the object model.

This function reports parsing errors by calling the error handler.

Here is the call graph for this function:

◆ VTKFile() [12/22]

::std::unique_ptr< ::VTKFile_t > VTKFile ( ::xercesc::InputSource &  is,
::xml_schema::error_handler eh,
::xml_schema::flags  f = 0,
const ::xml_schema::properties p = ::xml_schema::properties() 
)

Parse a Xerces-C++ input source with an error handler.

Parameters
isA Xerces-C++ input source.
ehAn error handler.
fParsing flags.
pParsing properties.
Returns
A pointer to the root of the object model.

This function reports parsing errors by calling the error handler.

Here is the call graph for this function:

◆ VTKFile() [13/22]

::std::unique_ptr< ::VTKFile_t > VTKFile ( ::xercesc::InputSource &  is,
::xml_schema::flags  f = 0,
const ::xml_schema::properties p = ::xml_schema::properties() 
)

Parse a Xerces-C++ input source.

Parameters
isA Xerces-C++ input source.
fParsing flags.
pParsing properties.
Returns
A pointer to the root of the object model.

This function uses exceptions to report parsing errors.

Here is the call graph for this function:

◆ VTKFile() [14/22]

void VTKFile ( ::xercesc::XMLFormatTarget &  ft,
const ::VTKFile_t x,
::xercesc::DOMErrorHandler &  eh,
const ::xml_schema::namespace_infomap m = ::xml_schema::namespace_infomap(),
const ::std::string &  e = "UTF-8",
::xml_schema::flags  f = 0 
)

Serialize to a Xerces-C++ XML format target with a Xerces-C++ DOM error handler.

Parameters
ftA Xerces-C++ XML format target.
xAn object model to serialize.
ehA Xerces-C++ DOM error handler.
mA namespace information map.
eA character encoding to produce XML in.
fSerialization flags.

This function reports serialization errors by calling the error handler.

Here is the call graph for this function:

◆ VTKFile() [15/22]

void VTKFile ( ::xercesc::XMLFormatTarget &  ft,
const ::VTKFile_t x,
::xml_schema::error_handler eh,
const ::xml_schema::namespace_infomap m = ::xml_schema::namespace_infomap(),
const ::std::string &  e = "UTF-8",
::xml_schema::flags  f = 0 
)

Serialize to a Xerces-C++ XML format target with an error handler.

Parameters
ftA Xerces-C++ XML format target.
xAn object model to serialize.
ehAn error handler.
mA namespace information map.
eA character encoding to produce XML in.
fSerialization flags.

This function reports serialization errors by calling the error handler.

Here is the call graph for this function:

◆ VTKFile() [16/22]

void VTKFile ( ::xercesc::XMLFormatTarget &  ft,
const ::VTKFile_t x,
const ::xml_schema::namespace_infomap m = ::xml_schema::namespace_infomap(),
const ::std::string &  e = "UTF-8",
::xml_schema::flags  f = 0 
)

Serialize to a Xerces-C++ XML format target.

Parameters
ftA Xerces-C++ XML format target.
xAn object model to serialize.
mA namespace information map.
eA character encoding to produce XML in.
fSerialization flags.

This function uses exceptions to report serialization errors.

Here is the call graph for this function:

◆ VTKFile() [17/22]

::std::unique_ptr< ::VTKFile_t > VTKFile ( ::xml_schema::dom::unique_ptr< ::xercesc::DOMDocument >  d,
::xml_schema::flags  f = 0,
const ::xml_schema::properties p = ::xml_schema::properties() 
)

Parse a Xerces-C++ DOM document.

Parameters
dA pointer to the Xerces-C++ DOM document.
fParsing flags.
pParsing properties.
Returns
A pointer to the root of the object model.

This function is normally used together with the keep_dom and own_dom parsing flags to assign ownership of the DOM document to the object model.

◆ VTKFile() [18/22]

::std::unique_ptr< ::VTKFile_t > VTKFile ( const ::std::string &  uri,
::xercesc::DOMErrorHandler &  eh,
::xml_schema::flags  f = 0,
const ::xml_schema::properties p = ::xml_schema::properties() 
)

Parse a URI or a local file with a Xerces-C++ DOM error handler.

Parameters
uriA URI or a local file name.
ehA Xerces-C++ DOM error handler.
fParsing flags.
pParsing properties.
Returns
A pointer to the root of the object model.

This function reports parsing errors by calling the error handler.

Here is the call graph for this function:

◆ VTKFile() [19/22]

::std::unique_ptr< ::VTKFile_t > VTKFile ( const ::std::string &  uri,
::xml_schema::error_handler eh,
::xml_schema::flags  f = 0,
const ::xml_schema::properties p = ::xml_schema::properties() 
)

Parse a URI or a local file with an error handler.

Parameters
uriA URI or a local file name.
ehAn error handler.
fParsing flags.
pParsing properties.
Returns
A pointer to the root of the object model.

This function reports parsing errors by calling the error handler.

Here is the call graph for this function:

◆ VTKFile() [20/22]

::std::unique_ptr< ::VTKFile_t > VTKFile ( const ::std::string &  uri,
::xml_schema::flags  f = 0,
const ::xml_schema::properties p = ::xml_schema::properties() 
)

Parse a URI or a local file.

Parameters
uriA URI or a local file name.
fParsing flags.
pParsing properties.
Returns
A pointer to the root of the object model.

This function uses exceptions to report parsing errors.

Here is the caller graph for this function:

◆ VTKFile() [21/22]

::xml_schema::dom::unique_ptr< ::xercesc::DOMDocument > VTKFile ( const ::VTKFile_t x,
const ::xml_schema::namespace_infomap m = ::xml_schema::namespace_infomap(),
::xml_schema::flags  f = 0 
)

Serialize to a new Xerces-C++ DOM document.

Parameters
xAn object model to serialize.
mA namespace information map.
fSerialization flags.
Returns
A pointer to the new Xerces-C++ DOM document.
Here is the call graph for this function:

◆ VTKFile() [22/22]

::std::unique_ptr< ::VTKFile_t > VTKFile ( const ::xercesc::DOMDocument &  d,
::xml_schema::flags  f = 0,
const ::xml_schema::properties p = ::xml_schema::properties() 
)

Parse a Xerces-C++ DOM document.

Parameters
dA Xerces-C++ DOM document.
fParsing flags.
pParsing properties.
Returns
A pointer to the root of the object model.
Here is the call graph for this function: