|
Molecular Dynamics
v0.4
Project for the Practical hosted by the Scientific Computing Chair
|
#include <array>

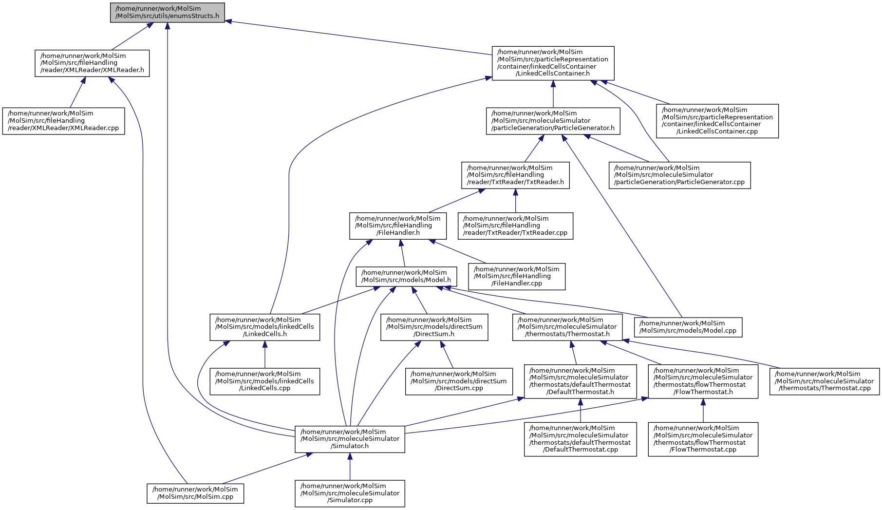
Go to the source code of this file.
Classes | |
| struct | enumsStructs::BoundarySet |
| struct | enumsStructs::DirectSumSimulationParameters |
| struct | enumsStructs::LinkedCellsSimulationParameters |
| struct | enumsStructs::Cuboid |
| struct | enumsStructs::Disc |
| struct | enumsStructs::Sphere |
| struct | enumsStructs::ParticleType |
| struct | enumsStructs::ThermostatParameters |
| struct | enumsStructs::MembraneParameters |
| struct | enumsStructs::SimulationSettings |
Namespaces | |
| enumsStructs | |
Functions | |
| TypeOfForce | enumsStructs::setForce (const std::string &selectedForce) |
| Convert string selection to enum value. More... | |
| std::string | enumsStructs::getForce (TypeOfForce &force) |
| Convert enum value to string. More... | |
| TypeOfModel | enumsStructs::setModel (const std::string &selectedModel) |
| Convert string selection to corresponding enum value. More... | |
| std::string | enumsStructs::getModel (TypeOfModel &model) |
| Convert enum value to string. More... | |
| BoundaryCondition | enumsStructs::setBoundaryCondition (const std::string &selectedBoundaryCondition) |
| Convert string selection to corresponding enum value. More... | |
| std::string | enumsStructs::getBoundaryCondition (BoundaryCondition &boundaryCondition) |
| Convert enum value to string. More... | |
| TypeOfThermostat | enumsStructs::setTypeOfThermostat (const std::string &typeOfThermostat) |
| Convert string selection to corresponding enum value. More... | |
| ParallelizationStrategy | enumsStructs::setTypeOfParallelizationStrategy (const std::string &typeOfParallelizationStrategy) |
| Convert string selection to corresponding enum value. More... | |